8月25日至27日,2023年中国大学生机械工程创新创意大赛“巨化-卓然-笃舜杯”过程装备实践与创新赛总决赛在郑州大学举行。大赛由中国机械工程学会主办,郑州大学承办,中国机械工程学会压力容器分会、化学工业出版社协办。全国127所高校1281个团队报名参赛,经过校赛和全国9个区域赛选拔,共有726项作品进入全国总决赛。经过在线网络评审和优秀作品线下评审答辩环节,最后评选出一等奖116项(本科生80项、研究生36项),二等奖279项(本科生194项、研究生85项)和三等奖128项(本科生92项、研究生36项)。
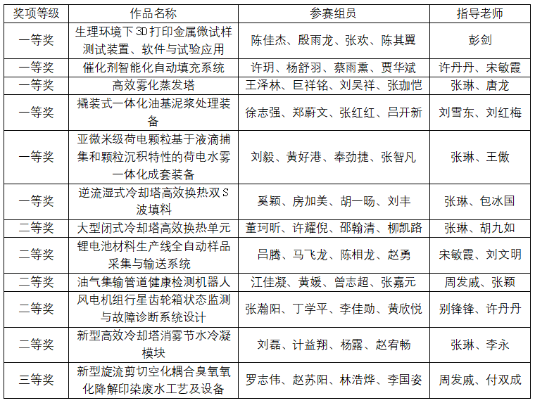
我校机械与轨道交通学院学子再创佳绩,实现了一等奖数量和质量的双重突破。机械与轨道交通学院陈佳杰、殷雨龙、张欢、陈其翼的作品《生理环境下3D打印金属微试样测试装置、软件与试验应用》,许玥、杨舒羽、蔡雨熏、贾华斌的作品《催化剂智能化自动填充系统》,王泽林、巨祥铭、刘吴祥、张珈恺的作品《高效雾化蒸发塔》获本科生组一等奖;徐志强、郑蔚文、张红红、吕开新的作品《撬装式一体化油基泥浆处理装备》,刘毅、黄好港、奉劲捷、张智凡的作品《亚微米级荷电颗粒基于液滴捕集和颗粒沉积特性的荷电水雾一体化成套装备》,奚颖、房加美、胡一旸、刘丰的作品《逆流湿式冷却塔高效换热双S波填料》获研究生组一等奖。同时,学校获二等奖5项、三等奖1项。
机械与轨道交通学院于2023年2月组织学生参赛,并于6月举行校内选拔赛,遴选出20项作品报送区域赛,区域赛获奖17项,推送12项参与国赛评审,经过网评7项作品晋级总决赛,最终国赛获奖12项(其中一等奖6项、二等奖5项、三等奖1项)。参赛师生利用周末和假期备赛,打磨作品。决赛场上,同学们灵活应用所学知识,获得了专家的一致认可。参赛同学均表示,比赛让自己深刻感受到了理论知识与实践能力结合的魅力和团结协作的重要性。
本届赛事主题为“新型高效过程装备”,旨在鼓励装备及机械领域等相关专业学生踊跃参加科技创新活动,聚焦装备的节能、环保、智能以及高质量发展要求,综合运用所学相关知识及相关技术手段解决实际问题,提升学生的工程实践与创新能力,研究开发出更多更好的具有新原理、新技术、新工艺、新材料及新结构的先进装备,拓展学生科研视野,培养学生创新精神、创造能力及合作意识。(通讯员/彭明松 审核/袁志华 编辑/孙悦)

教师指导学生备战大赛

学生深入企业调研

决赛现场合影

获奖作品

